English
关注我们
首页
医院概况
医院介绍
现任领导
历任领导
历年大事
党群建设
党建工作
主题教育
作风建设
群团工作
社工服务
白求恩学堂
就医指南
预约诊疗
疑难病会诊
MDT
门诊简介
住院指南
健康体检
医疗保险
专科专家介绍
科室检索
分院/研究所
医教研动态
科研管理
培训教学
招采信息
研究生管理
博士后管理
护理管理
GCP临床试验
人力资源
招聘信息
人才项目
新闻中心
本院动态
医技前沿
综合消息
媒体聚焦
宣传视频
通知公告
首页
>
废弃栏目
>
检查须知
工作动态
检查须知
流动站简介
科技成果
专培教育
社会医疗保险
双向转诊流程
学术活动
规章制度
科研管理
福利待遇
表格下载
重点专科/学科
医疗运行
科研平台
质控管理
医务管理
传染病防控
器官捐献与移植
科学研究
国家CME申报
公开招聘
招聘政策
广东CME申报
信息公告
学分查询
住培招生简章
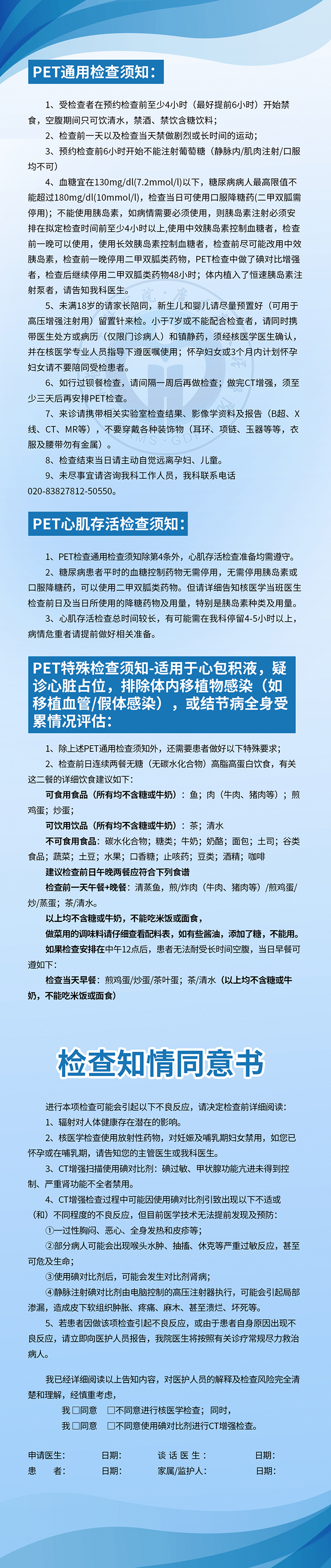
PET通用检查须知
点击数:
发布时间:2021-03-22
返回列表
上一篇:骨密度检查须知
下一篇:支气管激发试验注意事项