关注我们


各临床试验专业科室:
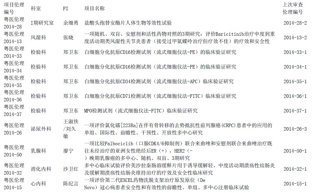
根据医学伦理委员会制度和操作流程的相关要求,须定期对研究项目进行跟踪审查。
现就研究者未按时报送研究进展报告的情况,公布相关项目信息(2014年度项目),请相关研究者在10个工作日内报送研究进展报告。若项目已经结束或有其他特殊情况,请联系医学伦理办公室。
从即日起,本办公室将定期公布批件有效期的追踪情况。请科室也做好所有在研项目批件到期的自查,在批件到期前一个月内报送研究进展报告。
备注:
1.批件有明确有效期的,按具体要求报送;
2.批件没有有效期的,根据最近一次批件签发时间,结合首次批件规定的跟踪审查频率,计算批件有效期(例如:最近一次批件签发日期为:2015.2.28,首次批件规定跟踪审查频率为12个月,则计算出该项目批件有效期到2016.2.27)。
附件:2014年项目 跟踪审查列表-2.19-发布版.doc
医学伦理办公室
2016年2月19日
附件:

