关注我们
首页 > 医教研动态 > 伦理审查 > 工作动态

关于项目跟踪审查的通知(三)

点击数: 发布时间:2016-03-03

各临床试验专业科室:
       
根据医学伦理委员会制度和操作流程的相关要求,须定期对研究项目进行跟踪审查。
      
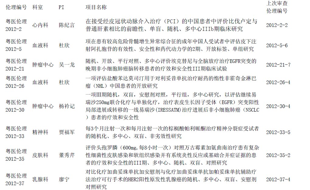
现就研究者未按时报送研究进展报告的情况,公布相关项目信息2012年度项目),请相关研究者在10个工作日内报送研究进展报告。若项目已经结束或有其他特殊情况,请联系医学伦理办公室。
       
请科室也做好所有在研项目批件到期的自查,在批件到期前一个月内报送研究进展报告。

备注:
1.
批件有明确有效期的,按具体要求报送;
2.
批件没有有效期的,根据最近一次批件签发时间,结合首次批件规定的跟踪审查频率,计算批件有效期(例如:最近一次批件签发日期为:2015.2.28,首次批件规定跟踪审查频率为12个月,则计算出该项目批件有效期到2016.2.27)。

附件:3.3发布跟踪审查列表-发布.doc

附件详细内容:

   截止2016年3月3号须进行跟踪审查项目如下(按伦理编号排序):

2.1(1).jpg