关注我们


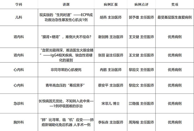
近期,由国家卫健委指导、中国医学论坛报主办的“星火计划•2023年度最佳临床实践”案例展播活动的获奖证书颁发。我院PICU病例获最受基层医生喜爱病例,心内科、肾内科、急诊科、胸外科的6个病例获优秀案例。

PICU病例获最受基层医生喜爱病例

心内科、肾内科、急诊科、胸外科的6个病例获优秀案例
据了解,参与活动的医院团队近600个,累计共1800个病例参加评选。经过中国医学论坛报组织评审团评选以及一个月的展播,我院PICU、心内科、肾内科、急诊科、胸外科的7个案例成功入选。其中,PICU病例播放量进入专科排名前10,荣获“最受基层医生喜爱病例奖”。

2023年度活动主题为“促进优质疗资源扩容和区域均衡布局”,面向全国临床科室征集年度最有价值的临床病例,向基层医院展示具体临床问题的标准化解决方案。征集内容包括国家医学中心和国家区域医疗中心建设示范、省级区域医疗中心推进市、县级医院专科建设示范、分级诊疗机制推行示范、多学科诊疗模式(MDT)示范等。
宣传部张诚斌