关注我们


近日,我院乳腺肿瘤科王坤教授团队联合在英国医学杂志旗下国际免疫治疗领域知名期刊《癌症免疫治疗杂志》(JITC,影响因子10.3,中国科学院一区)发表了题为《瘤内微生物预测三阴性乳腺癌新辅助免疫治疗疗效》的重要研究成果,揭示瘤内微生物组预测三阴性乳腺癌新辅助化疗免疫治疗疗效,为三阴性乳腺癌的精准治疗提供了新的科学依据。

根据国际上最新的乳腺癌诊疗指南,新辅助化疗已成为局部晚期乳腺癌术前的标准治疗方案。三阴性乳腺癌侵袭性极强、肿瘤异质性高且缺乏有效的分子靶向治疗。近年来的研究表明,在新辅助化疗基础上联合PD-1免疫治疗能进一步提升患者的病理完全缓解率和远期生存。然而,仍有不少患者未能从免疫治疗中获益。目前临床仍缺乏鉴定免疫治疗获益人群的分子标志物。
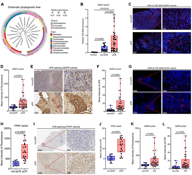
随着高通量测序技术的发展,既往被认为是无菌的肿瘤组织也被发现存在大量的瘤内微生物。但瘤内微生物在三阴性乳腺癌新辅助免疫治疗疗效的预测价值仍不确定。本研究从三阴性乳腺癌临床治疗困境出发,以瘤内微生物作为切入点,验证了三阴性乳腺癌组织中瘤内微生物的存在,且发现三阴性乳腺癌瘤内微生物的丰度与免疫治疗疗效(病理完全缓解率率)呈正相关;当将瘤内微生物数据联合纳入构建模型后,模型在训练队列和验证队列都表现出较好的预测效能(受试者工作特征曲线下面积:训练队列0.955,验证队列0.843)。研究成果为三阴性乳腺癌患者的个体化新辅助免疫治疗奠定了基础。

目前,团队已主持及参与20余项国际与国内多中心临床研究,持续跟进并掌握国际乳腺癌诊疗的前沿动态和最新进展。同时,王坤教授团队承担了多项国家自然科学基金、广东省自然科学基金、澳门科学技术发展基金、广东省科技计划及广东省重点研发计划课题,科研实力雄厚,并曾获省科技进步二等奖。团队以第一作者或通讯作者在国际权威期刊发表科学引文索引论文60余篇。其中,2021年团队主导的NeoCART研究成果被美国国家综合癌症网络指南引用,成为首个被纳入美国国家综合癌症网络指南乳腺癌临床指南的中国新辅助治疗研究,标志着中国乳腺癌研究在国际舞台上的重要突破。
乳腺肿瘤科始终锚定医院医疗、教学与科研协同发展的战略方向,依托医院资源平台与政策支持,在临床实践与科研探索中硕果盈枝。在王坤教授的引领下,团队紧扣临床诊疗需求,深耕乳腺癌基础研究、转化医学及临床试验领域,以创新驱动学科发展。展望前路,科室将矢志不渝坚守医者初心,以建设国际顶尖专科团队为目标,持续精进,始终以患者为核心,全力打造更前沿、更精准的乳腺癌诊疗服务体系,为守护患者健康贡献专业力量。
陈艺琳