关注我们


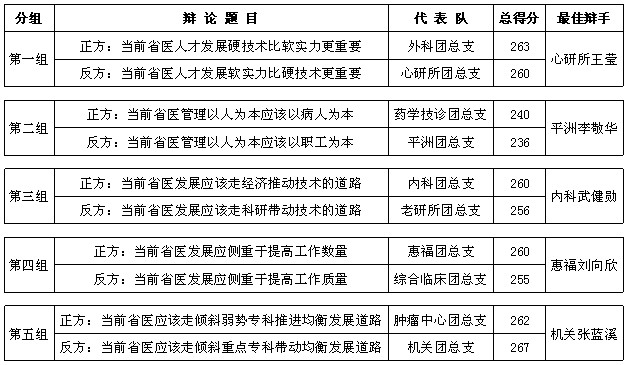
辩论赛共分5组,每组辩题不同,抽签决定各总支的分组和组内立场。由中山大学马薇薇、陈颖两位老师以及辩论队长刘烜赫担任评委,3位评委评分根据辩论各队的现场表现评选出每组的胜出方和最佳辩手。党办主任李肖环、各党总支书记出席辩论赛。

辩论赛现场

3位评委

医院员工积极参与
外科VS心研所:人才发展硬技术/软实力更重要
正方外科团总支队认为,医院的人才培养专业技能是根本,离开硬技术医护人员就不能提供好的医疗服务,医院发展就会受限制,省医能够发展到今天,能够打造出自己的品牌,靠的就是硬技术,而且省医的下一步发展必须靠不断地引进和发展新技术,而软实力只能起辅助作用,打造中国的麻省总院需要一流的专业人才支撑,所以当前省医人才发展硬技术比软实力更重要。
反方心研所团总支队认为,当前省医整体上技术已经很硬并且发展稳定时机成熟,因而必须在战略上更加重视人才软实力的培养。医院软实力包含了文化、战略、管理等软性实力,其对省医包括发展技术在内的各项工作能够起很大的推动作用。省医的医护人员大多只有医科教育背景,在文化、管理方面可能存在“短板”,尤其必须有意识地加以培养,大力发展软实力是有效提升当前省医人才竞争力、促进医院可持续发展的重要保障,所以当前省医人才发展硬技术比软实力更重要。
药学技诊VS平洲:以人为本应该以病人为本/以职工为本
正方药学技诊团总支队认为,救死扶伤是医院的天责所在,医院的全部工作最终都是为了给病人提供诊疗服务,而且省医确定的“一切为了病人”宗旨以及“三服务一满意”、优质护理等主题活动正说明了省医的管理是以病人为本的,所以当前省医管理以人为本应该以病人为本。
反方平洲团总支队认为,管理的以人为本细分起来可以分成以病人为本和以职工为本两种,分别对应外部顾客和内部顾客。虽然省医的工作是以病人为中心,而且确立了“一切为了病人”的服务宗旨,但那只是工作内容的中心,作为一个管理命题,省医的管理应该以职工为中心,理由有三:首先工作内容上的以病人为中心必须通过对职工内部管理这一杆杠来实现,其次只有医院的内部管理工作以医疗第一线职工为本服务好医疗一线省医才能获得更良性的循环发展,最后以职工为本意味着尊重职工、信任职工、调动职工能动性,这些能够给省医的发展提供根本的动力,所以当前省医管理以人为本应该以职工为本。

“针锋相对”
内科VS老研所:应该走经济推动技术/科研带动技术的道路
正方内科团总支队认为,经济能够为医院的运行提供一个坚实的基础,推动医院结构优化,推进技术发展,而科研的投入具有风险,不及经济推动技术发展那么有保障,另外经济发展成果可以用来引进高级技术人才实现跨越式推动技术发展,所以当前省医发展应该走经济推动技术的道路。
反方老研所团总支队认为,科研技术是第一生产力,科研是技术发展的基础,科研有利于促进学科建设和培养高素质研究型人才,科研有利于加强省医与国内外学术交流以提高学术地位,科研有利于促进医学科技术与社会经济协调发展,省医重点专科建设取得的成就依托的正是科研成果,而我院从2011年开始启动的软实力工程正是走科研带动技术的道路,所以当前省医发展应该走科研带动技术的道路。
惠福VS综合临床:省医发展应侧重工作数量/工作质量
正方惠福团总支队认为,首先,只有量的积累才能达到质的飞跃,医院工作量是医院品牌的体现和医院竞争力的基础,是市场占有率的体现和学科发展的重要基石,技术和质量的提高也是在工作量的前提下锤炼的结果,其次,在当前医改形势下,要谋得生存与发展就只有不断提高竞争力和市场占有率,只有这样省医才能在竞争浪潮中不断发展,也才能为更多的病人提供医疗服务,所以当前省医发展应侧重于提高工作数量。
反方综合临床团总支队认为,质量是医疗的根本所在,没有医疗质量省医不能立足,更不可能获得发展。如果失掉质量,省医经过几代人努力所取得得一切成果将岌岌可危。近些年来,省医在工作量、经济总量上取得了巨大的飞跃,但在一片繁荣景象下时而暴露的个别医疗质量问题不容忽视。在当前国家建设区域医疗中心的大形势下,省医应该侧重提高医疗质量,攻克疑难病的诊治,打造自己的质量品牌,这样才能维持和推进目前的良好发展态势,所以当前省医发展应侧重于提高工作质量。
肿瘤中心VS机关:应倾斜弱势专科/重点专科促进均衡发展
正方肿瘤中心团总支队认为,省医是一个综合性医院,各个学科的均衡发展对于维持和促进省医的整体实力,形成一种集群效应具有重大意义。省医经过60多年发展,一部分科室逐渐成长为省级甚至国家级重点学科,这些学科对于形成医院品牌、带动医院总体实力起到重要作用。但同时,有一些学科却由于病种本身特点、经济效益、人才培养等方面的原因发展受到局限,这些学科会形成“短板效应”,制约省医进一步发展。为了促进医院均衡发展以全面提高省医的医疗水平,通过提升弱势学科的技术力量和科室员工收入达到激发员工潜能的目的,省医应该适当在经济上、技术上、政策上倾斜和扶持弱势科室,这样省医将能够有更多的专科成长为重点学科。所以,当前省医应该走倾斜弱势专科推进均衡发展道路。
反方机关队认为,资源有限是一个客观限制,将资源倾斜到重点专科能够更集中、更快、更好地取得成效,将重点专科再提到更高的层次,这样能够带动近缘的其他学科一起发展,以重点学科为火车头形成集群效应,逐渐辐射到更多的学科,最终达到均衡发展的目的。再有,只有重点专科才有实力、有优势开展科研,包括本专科的科研和近缘学科、交叉学科的科研,而科研是省医未来发展的一个重点攻坚内容。最后,就省医发展历程来看,心血管病、肺癌等重点学科所取得的成果和所产生的效应就是最好的例证。如果反过来,倾斜弱势专科,将会分散资源,而且需要巨大的投入和长期的积累才能产生效果,相比而言不及倾斜重点学科效益好。所以,当前省医应该走倾斜重点专科带动均衡发展道路。
辩论赛中分数最高的两支队伍——机关队和外科队将于5月初进行总决赛。
文_团委 图_摄影室