关注我们


一、医院及科室简介
广东省人民医院(广东省医学科学院)创建于1946年,综合实力名列国内前茅。呼吸与危重症医学科为博士及硕士研究生培养点、省重点专科,是国家卫健委第一批呼吸专科医师培训基地、中国医师协会呼吸内镜医师培训基地、国家临床药物试验(GCP)基地、国家卫健委呼吸疾病临床路径专家单位、中华医学会呼吸病学分会委员单位、广东省医学会呼吸病学分会副主委单位、广东省药学会呼吸临床用药专家委员会主委单位。
二、课题负责人简介
李静,主任医师,博士生导师,广东省人民医院呼吸与危重症医学科主任。开拓性的研究应用从气道内超声到气管支气管瘘封堵技术、内镜下活瓣肺减容术、气道内支架置入术、支气管镜放置导航系统以及间质性肺病经支气管冷冻肺活检术,解决了大多数气道内及气道外病变,主持多项国际多中心和省部级课题,获得多项发明专利及实用新型专利,发表SCI及核心期刊论文共40余篇,获广东省科技进步奖。分别于2007年、2010年在日本名古屋国立医疗中心及德国汉诺威医学院进修学习。现担任中华医学会呼吸病学会介入呼吸病学学组委员、中国医师协会呼吸内镜专业委员会委员、中国医师协会呼吸医师分会介入呼吸病学工作委员会质控组副组长、 广东省女医师协会呼吸与危重症专业委员会主任委员、广东省医师协会呼吸病学分会治疗学组组长、广东省医学会呼吸病学分会介入学组副组长、广东省医学会细菌感染与耐药防治分会副主任委员、广东省临床医学会呼吸病学专业委员会副主委、主持院内VTE防治体系的建设。
三、主要研究方向
主要研究领域为介入呼吸病学与转化医学、肺部肿瘤免疫。
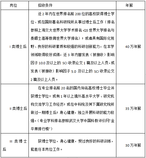
四、招聘岗位及招聘条件
招聘岗位:招聘科研型博士后1-2名。在站时间:2-3年。
基本条件:1. 35周岁以下,身心健康,能吃苦耐劳,获得学术型博士学位不超过3年,前期发表至少一篇IF>3分或JCR分区2区以上SCI论著,承担过国自然基金(含青年)者优先。2. 熟练掌握常用实验室基本操作。3. 具备独立的设计实验和优秀的沟通中英文撰写论文的能力,具有良好的团队协作能力和独立开展科研工作能力。
岗位职责:开展科学研究工作,协助指导研究生工作,撰写论文,积极申请各类科研项目。
出站要求(满足以下三点):
1、2篇JCR分区3区以上IF≧3的原创性SCI论著或1篇IF≧5的原创性SCI论著;
2、获得一项省部级以上课题立项;
3、国自然课题申报至少通过初审。
出站后申请留院的标准:发表IF≧10的文章,且获中一项国自然基金。
五、岗位待遇
(一)薪酬待遇

1. 博士后在站期间可申报国家和广东省的各类博士后人才项目;医院对入选国家博士后创新人才支持计划、广东省“珠江人才计划”海外青年人才引进计划等人才资助项目的在站博士后人员,配套资助20万元经费,其中10万元为生活补助,10万元为科研启动基金(项目要求单位配套的,按就高资助,不享受重叠资助)。
2.医院科研配套经费5-10万。
3.发表文章及申报基金受资助等享受医院丰厚的科研绩效奖励(以文件为准)。
4.鼓励并推荐博士后申报各类博士后资助项目及短期交流项目。
(二)福利待遇
1.博士后在站期间享受医院在职职工同等医疗待遇。
2.医院额外给予4000元/月住房补贴。
3.博士后在站期间专业技术职称申报参照医院现行政策,出站考核特别优秀,对学科建设做出突出贡献者,可参考留院条件申请留院工作。
六、报名方式
有意向者请将个人简历(包括个人基本情况、教育和工作经历、科研工作概述、论文发表情况及其它成果)发送到电子邮箱:dr.lijing@gdph.org.cn
地址:广东省广州市中山二路106号广东省人民医院呼吸与危重症医学科
诚邀您的加入!