关注我们


顾兵教授,医学博士,博士研究生导师,博士后合作导师,广东省人民医院检验科主任、学科带头人
美国普渡大学及UCLA访问学者,江苏省“科教强卫”医学重点人才、“333工程”人才、“六大人才高峰”人才、“六个一工程”高层次卫生人才。现任中华医学会检验分会青委会副主任委员、中国医学装备协会检验医学分会副会长、中国老年医学学会检验医学分会常务委员、第三届国家人间传染的病原微生物实验室生物安全评审专家委员会委员、国家自然科学基金一审专家、AME学术沙龙总负责人。Ann infect共同主编、J Lab Precis Med执行主编,SCI期刊Ann Transl Med和J Thorac Dis编委。
主持本领域国家自然科学基金4项、省部级课题8项;作为子课题负责人参与科技部重点研发计划1项。以第一或通迅作者发表论文160余篇,其中在Emerg Infect Dis、Gut Microbes、Anal Chem、Nanoscale等本领域权威期刊发表SCI论文92篇,包括JCR 1区论文34篇,H-index为23,被引频次总计1300多次。编写学术专著与教材35部,获授权专利5项;获江苏省科学技术奖二等奖1项、江苏省医学科技奖三等奖1项、江苏省医学新技术引进奖6项。应邀参加国家卫健委和中华医学会等牵头制定的10多部本领域行业指南/专家共识的编写。
长期从事重大传染病快速检测新技术与耐药菌感染防控研究,被聘为国家卫健委抗菌药物临床应用与细菌耐药评价专家,积极推动我国抗菌药物合理使用工作。主要研究方向有:1)肠道重大传染病快速检测新技术研究;2)临床重要病原菌耐药新机制及感染防控研究;3)新冠病毒感染流行规律、快速检测新技术及防控研究。
为迎合时代发展,紧跟国家发展战略,首次提出在检验科设立“交叉学科组”,促进医教研用全面发展,为学科建设和LDT项目服务。为此凝练出三大学科方向:1)重大感染性疾病的快速诊断;2)恶性肿瘤诊断标志物研究;3)肾病诊断标志物研究。从高水平论文、国家级课题和专利等多方面助力提升医院科技影响力。
本课题组依托广东省人民医院,建立了分子生物实验室、病原微生物实验室、质谱组学分析平台、高通量测序实验室,目前已购置AB Sciex 4500/6600液质联用质谱仪、MiniSeq测序仪、数字PCR、拉曼光谱分析仪各一台;
检验科拥有近2400m2的临床实验室,在满足临床需求之余可协助开展科研;
与广东省微生物研究所、中科院生物物理所佛山分所、北京军事医学科学院、复旦大学等多家科研/检验机构建立了密切的合作伙伴关系,科研平台共享、实验资源互助,实现科研层次的拓展;
丰厚的生活待遇:基本年薪+课题组绩效+医院科研奖励+科室补贴;
完善的科研梯队、友善的团队氛围、可预期的实际产出。
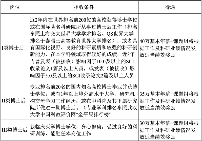
四、岗位要求
●博士毕业三年以内,年龄不超过35周岁;
●身心健康、吃苦耐劳,有独立思想,对待科研有兴趣、有诚信,能独立从事科研工作、有团队合作精神;
●全脱产进站从事博士后工作2-3年;
02专业条件:
●临床检验诊断学、医学检验技术、微生物学、人工智能、分子生物学、生物信息学、分析化学、材料学等专业;
●具有较强的英文文献阅读和撰写能力,以第一作者发表过本领域SCI论文。
03研究方向:
●感染性疾病快速检测新技术研究;
●临床重要病原菌耐药新机制与新型抗感染化合物研究;
●临床重大疾病检验诊断新标志物研究。
04出站要求:
●以第一作者发表中科院1区SCI论文或IF>10分文章一篇及以上;
●获得省部级以上科学基金或博士后科学基金资助。
五、岗位待遇
●薪酬待遇:基本年薪+课题组绩效+医院科研奖励+科室补贴

*医院科研奖励另计:在站期间享受医院对科研立项、著作、论文、成果、专利等的奖励
*科室补贴另计:博士后每个月3000元的绩效,若发表中科院1区SCI论文或中国自然基金,涨为每个月5000元的绩效。
●福利待遇:
六、申请方式
请有意向者将以下个人材料以邮件方式发送至:gubing@gdph.org.cn。
邮件主题请注明“应聘博士后+姓名”,内容包括:
●详细个人简历,包括:教育背景、学习/工作经历、研究课题、发表论文及研究成果列表、课题计划等;
●2-3篇代表性论著全文;
●专家推荐信2封(其中一封由博士生导师提供),包括推荐人的具体联系方式(邮箱、电话等)。
简历筛选通过后,我们会尽快与您联系。课题组常年招生,本公告长期有效。
如有疑问,请咨询:020-83827812-62461 邓老师
广东省人民医院
检验科