关注我们


广东省人民医院(广东省医学科学院)心内科成立于1958年,是国家心血管临床重点专科和广东省医学重点专科,拥有国家卫健委心血管介入诊疗技术培训基地(冠心病、心律失常、先心病),连续五年在国内最有影响力的专科排名榜中排名第四,集医、教、研于一体,是华南区域主要心血管病中心之一。在中国医学科学院发布的2020年度《中国医院/中国医学院校科技量值(STEM)》中广东省人民医院心血管病学位列全国第13位。
课题组负责人简介

何鹏程,主任医师,医学博士,博士研究生导师
➢ 广东省人民医院河源医院党委副书记、院长
➢ 广东省人民医院人事处人才工作办公室主任
➢ 广东省人民医院心内科行政副主任
美国心脏病学会委员(FACC)、欧洲心脏病学会委员(FESC)、美国心血管造影和介入学会委员(FSCAI)、亚太介入心脏病学会委员(FAPSIC)、国家心血管病专业质控中心委员、中国医师协会心血管内科医师分会青年委员、中国心胸血管麻醉学会精准医疗分会青委会副主任委员等多个协会任职。
主持国家自然科学基金面上项目、广东省科技厅科技计划项目、广州市科技计划项目、广东省人民医院双青人才计划项目、广东省人民医院高水平医院建设登峰计划项目等多个国家及省市级课题,目前在研经费1500余万。以第一或通讯(含共同)发表论文60余篇,其中在JAMA Intern Med、Autophagy、Theranostics等期刊发表SCI论文,累计影响因子150余分,含临床研究SCI单篇最高IF(2020)=21.87(JAMA Intern Med),基础研究SCI单篇最高IF(2020)=16.01(Autophagy)。
曾荣获广东省科技进步二等奖、广东省杰出青年医学人才、广东省人民医院首届“双青”人才计划—杰出青年、广东医院最强科室(心内科)“实力中青年医生”、“广东省岭南名医”称号、第十三届东方心脏病学会议“东方新星提名奖”、第一届中青年心血管病学菁英“公益之星”、中国介入心脏病大会(CIT)十大青年研究者等荣誉。
研究方向
1、冠心病的优化诊疗。
2、冠心病发病机制研究。
招聘岗位:科研型博士后
招聘要求
基本条件:
1. 身心健康,吃苦耐劳;自觉遵守国家法律、法规,无不良记录;具有良好的思想道德素质,有较强的事业心、责任心及团队合作精神;学术态度端正,科研诚信。
2. 获得医学相关专业的博士学位不超过3年,或已满足博士学位论文答辩基本要求,年龄不超过35周岁。
3. 已接受较好的冠心病相关临床或基础科研训练,具有扎实的相关理论基础、操作技能以及严谨的科学思维和科研习惯;具有较好的英文阅读和撰写能力;已经以第一作者发表IF值大于3(或者中科院分区小类一区)SCI论文1篇以上。
专业要求:内科学(心血管病学),生物信息学,细胞生物学、分子生物学等。
岗位职责职责:
能独立开展相关基础或临床研究工作、撰写研究论文、参加国际学术交流,积极申请各类科研项目。
薪酬待遇
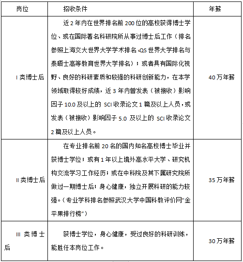
1、博士后基本待遇年薪30-40万,其中I类博士后,年薪不低于40万元人民币;II类博士后,年薪不低于35万元人民币;III类博士后,年薪不低于30万元人民币;课题组将根据应聘者的能力和业绩另外提供生活补贴;获选省级以上博士后项目可额外享受奖励性补贴。
2、享受4000元/月住房补贴;博士后启动经费5万元,中期考核后追加3-5万元科研经费;享受医院各类成果奖励等。

申请方式
1、有意者可将个人材料发送至邮件:gdhpc100@126.com。应聘材料包括:详细个人简历、学历/学位证书、获奖证书、代表性论著原文证明、主持或参与的课题等。邮件标题请注明“姓名+博士后应聘”。
2、根据申请者所提交材料,导师初步考察筛选通过后,我们会尽快与您联系,并上报医院,由人事处统一安排院级面试,择优录取。