关注我们


一、导师及团队简介
林展翼,教授,博士生导师,广东省人民医院副院长,心内科主任医师。博士毕业于广东省心血管病研究所心血管病学,并在2006至2007年期间,以访问学者身份在美国莱特州立大学和耶鲁大学从事研究工作。2007年底回国后参照耶鲁大学NIKLASON教授开创性的血管组织工程技术,在广东省科技厅重点研发项目课题及广东省高水平医院建设资金支持下,通过逆向破解及技术改进,成功利用仿生心脏辅助装置搭建一款新型血管生物反应器系统工作平台,并以血管平滑肌细胞为种子实现小口径组织工程血管体外构建,跻身该领域国际研究前沿。
目前相关研究工作逐步在Tissue Eng, Biomed Opt Express,Cell Tissue Res等学术期刊公开发表,正在申请国家发明专利 5项。2021年5月份,课题组成功申请广东省实验室(季华实验室)研究周期为三年的一千万元科研项目立项,项目为《动静脉造瘘血管移植物体外工程化培养的装置研制》,在季华实验室拥有300多平米的研究场地及100多平米的办公区;作为医院国家老年医学重点专科负责人,还主持国家重点研发计划子课题负责人开展《增龄健康数据采集与综合信息分析体系研究》项目立项经费190万元;主持广州市民生科技攻关计划《3D打印技术在临床个体化精准药物分剂量中的应用研究》100万。
目前团队拥有临床医学、生物医学工程、生物学、生物工程、材料科学及机械工程等不同专业背景的人员,是一支交叉学科知识的年轻的研究团队,与中科院深圳先进院、华南理工大学、四川大学等高校及研究机构有合作关系。
二、招聘博士后研究方向
生物医学工程、再生医学、精密仪品与机械制造、材料科学与工程等
三、招聘基本条件
1.遵纪守法,无违纪违规行为;热爱高等教育事业,身心健康,具有良好的品行和职业道德,年龄一般在35周岁以下。
2.获得博士学位不超过3年的博士,或通过博士学位论文答辩的应届博士。
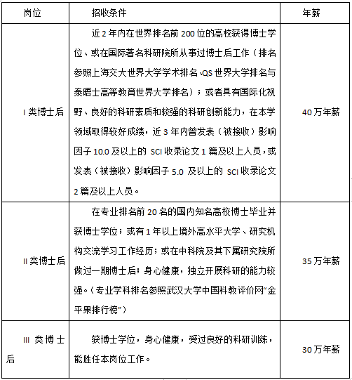
四、岗位待遇
1.基本年薪

医院科研奖励另计:在站期间按医院职工待遇享受医院对科研立项、著作、论文、成果、专利等的奖励;
合作导师可另外提供科研经费、绩效奖励
2.其他福利待遇
(1)提供相应的实验环境、职工医疗等条件;
(2)根据个人需要,可协助办理个人落户;
(3)医院提供博士后启动经费5万元,中期考核合格者追加3-5万元科研经费;
(4)医院另外提供博士后4000元/月住房补贴;
(6)鼓励并支持独立申报国家、省部级基金和人才计划,获得者在项目资助期间待遇更优;
(7)申请国自然项目,通过形式审查,医院科研配套经费5-10万(根据医院政策实时调整);
(8)课题组为年轻学者的成长提供充分资源、训练与支持。
五、申请方式
请有意向者将以下个人材料以邮件方式发送至:msjliu@scut.edu.cn,邮件名称请注明:应聘广东省人民医院博士后+姓名,内容包括:个人详细简历,包括:教育背景、学习/工作经历、研究课题、发表论文及研究成果列表、课题计划等。
简历筛选通过后,我们会尽快与您联系。课题组常年招生,本公告长期有效。欢迎您的加盟!