关注我们


一、医院简介
广东省人民医院(广东省医学科学院)创建于1946年,是一所集医教研于一体的大型现代化三级甲等综合型医院,在国内外享有盛誉。2019年国家三级公立医院绩效考核获评最高等级A++,位列全国第10;2020年在国家公立医院绩效考核总分891.8分,全国排名第15名,位列A+级别。获评2020年度医疗机构最佳雇主最受大学生欢迎医院。医院现有国家临床重点专科13个、广东省临床医学重点专科32个,擅长疑难危重疾病多学科综合性诊断治疗。
医院现有基础研究中心1.2万平方米、临床研究中心3000平方米、大数据中心2200平方米,投入科研设备1亿多元,启用生物标本库新平台,整体接收广东省医学实验动物中心,“粤港澳慢性肾病免疫与遗传研究联合实验室”入选首批粤港澳联合实验室。医院整体科研实力雄厚,标志性科研项目成绩斐然。2022年度国家自然科学基金项目数再登新高,获100项资助。医院高水平科研团队接连获得新突破,在NEJM、BMJ、SCIENCE等国际顶尖期刊发表高影响力论文。
作为广东省高等医学院校教学医院,现有广东省心血管病研究所博士后科研流动站、临床医学博士学位授权一级学科点1个,可招收培养18个二级学科专业的博士研究生;临床医学硕士专业学位授权点1个,招收培养21个领域专业的硕士研究生。共设立22个教研室、国家住院医师规范化培训专业基地27个、专科医师规范化培训试点基地7个、国家级住培骨干师资培训基地4个、省级住培骨干师资培训基地7个、广东省住培专业重点基地4个。
设站名称:广东省心血管病研究所博士后科研流动站
二、招聘需求
1.科研型博士后
在站期间专职从事科学研究工作。全年招聘,数量不限。
2.临床型博士后
具有临床医学学位但未取得住院医师规范化培训合格证的博士毕业生,在站期间同时从事临床医疗和科学研究工作。
三、招收条件
1.基本条件:
(1)坚持博士后制度培养青年人才的基本方向,申请者年龄一般不超过35周岁,博士毕业不超过3年;
(2)具有良好的政治素质和道德修养,遵纪守法;
(3)取得相关学科博士学位(临床型博士后需本科为临床医学、麻醉学、口腔医学专业),品学兼优,身心健康,具备较高水平的科研能力,并在博士期间取得一定的科研业绩;
(4)拟申请进入专培的临床型博士后需满足各专业国家专培招收条;
(5)在站期间全职从事博士后研究。
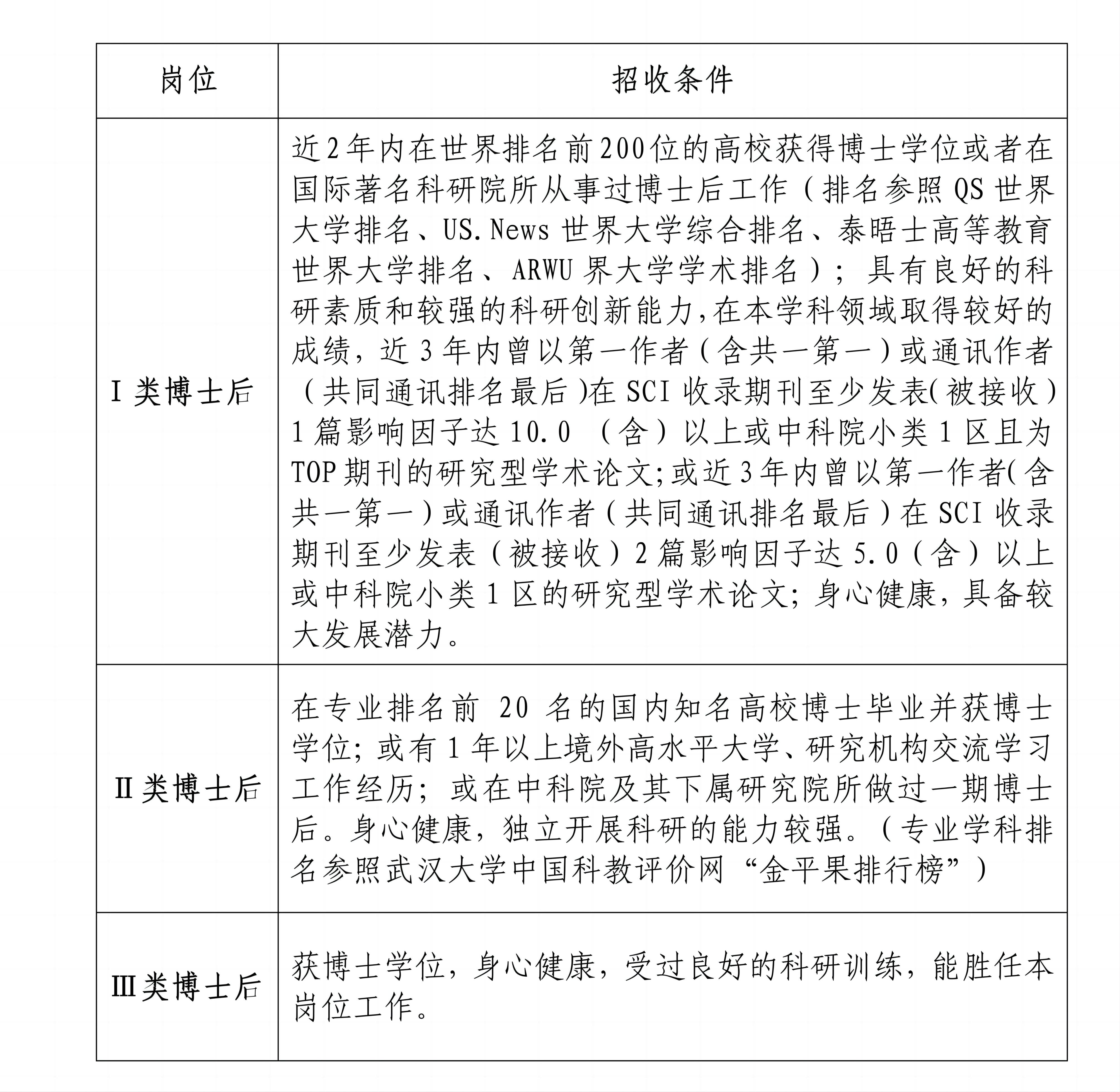
2.岗位类型

四、薪酬待遇
1、博士后实行年薪制,Ⅰ类博士后年薪40万元(人民币,税前,含社会保险、单位及个人部分的公积金,下同),Ⅱ类博士后年薪35万元,Ⅲ类博士后年薪30万元;住房补贴4000元/月。
2、根据个人需要,医院可协助办理个人落户;
3、博士后参照职工管理,享受医保待遇;
4、医院支持博士后申报各类项目;
5、博士后开题后即可申请5万元科研启动经费,中期考核合格后可申请追加科研经费3-5万元,在站期间其他科研经费由博士后与合作导师协商提供。
五、申请流程
六、联系方式
科研处博管办:张老师、王老师(020-83827812-20976)
邮箱:shengyiyijiaren@126.com