English
关注我们
首页
医院概况
医院介绍
现任领导
历任领导
历年大事
省医往事
医院文化
党群建设
学习教育
学习专栏
党建工作
主题教育
群团工作
社工服务
就医指南
预约诊疗
疑难病会诊
MDT
门诊指南
住院指南
健康体检
医疗保险
综合服务
检查指引
健康讲堂
专科专家介绍
科室检索
分院/研究所
科学研究
科研动态
成果转化
科研平台
临床研究
学者风姿
医教研动态
医学教育
进修报名
伦理审查
招采信息
研究生管理
博士后管理
GCP临床试验
人力资源
招聘信息
新闻中心
本院动态
医技前沿
综合消息
媒体聚焦
宣传视频
通知公告
首页
>
医教研动态
>
GCP临床试验
>
办事流程
科研管理
成果转化
医学教育
进修报名
伦理审查
招采信息
研究生管理
博士后管理
GCP临床试验
机构与专业组介绍
信息公告
办事流程
招募信息
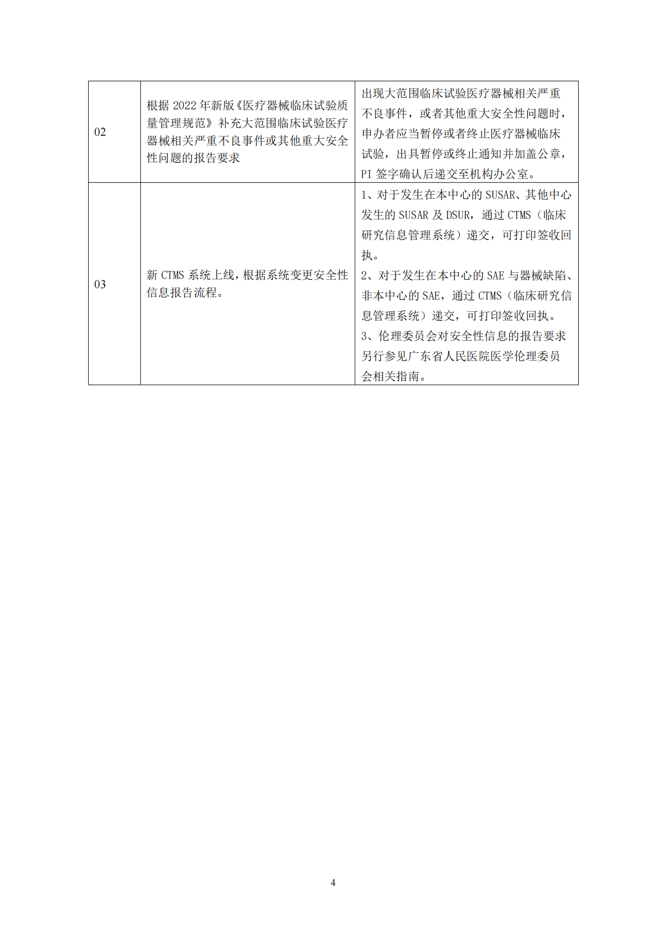
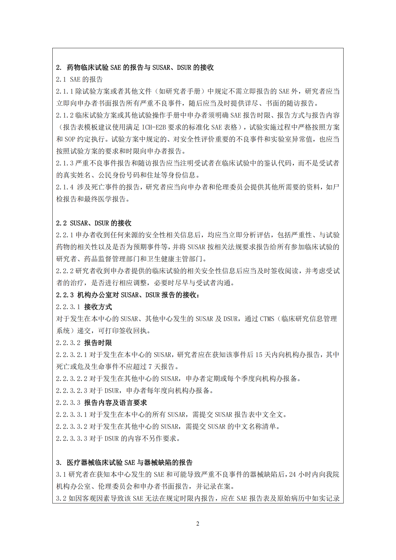
广东省人民医院安全性信息报告的SOP
点击数:
发布时间:2022-06-07
返回列表
上一篇:临床研究协调员(CRC)工作指引
下一篇:关于公开招募临床试验受试者的审批流程