关注我们



子宫内膜损伤是导致不孕和反复流产的主要原因之一,而目前的治疗方法在修复中度至重度子宫内膜损伤方面存在局限。近日,广东省人民医院赵晓苗、中山大学丁鑫、新加坡科技局杨义燕的团队在Advanced Healthcare Materials杂志发表了一篇题为Self-Assembled Peptide Hydrogels Loaded with Umbilical Cord-Derived Mesenchymal Stem Cells Repairing Injured Endometrium and Restoring Fertility(载有脐带间充质干细胞的自组装肽水凝胶,修复受伤的子宫内膜并恢复生育能力)的文章,他们合作开发了一种新型自组装肽水凝胶,该水凝胶模拟细胞外基质,无需交联剂,生物相容性好,能促进UC-MSCs(脐带来源的间充质干细胞)在损伤子宫内膜的粘附和增殖,最终实现内膜修复,从而提升了大鼠的生育能力。

干细胞与自组装肽水凝胶的结合
在再生医学领域,干细胞因其独特的再生和修复能力而备受瞩目。然而,干细胞的有效输送和在受损组织中的固定一直是治疗中的难题。自组装多肽具有特定的氨基酸序列,在一定的pH、离子诱导下课自组装形成的三维网络结构,能够在生理条件下形成稳定的水凝胶。这种水凝胶模拟了细胞外基质的生物化学和物理特性,为细胞提供了一个类似自然的生长环境。由氨基酸组成的它具备良好的生物相容性、可调节的机械性能和可降解性,能够根据需要定制以适应不同的生物医学应用。
研究团队设计了一种新型离子互补型多肽IVK8-RGD,可延长干细胞在受损子宫内膜处的驻留时间,为UC-MSCs提供三维生长环境,增强其长期活性。

IVK8-RGD/UC-MSCs修复大鼠受伤的子宫内膜并恢复其生育能力的示意图
水凝胶的制备与特性
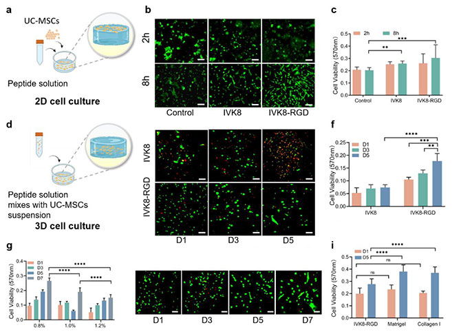
自组装肽IVK8-RGD由14个氨基酸组成,通过接枝RGD(生物活性)序列提高生物活性。该多肽溶液在生理条件下与细胞悬液混合,短时间孵育后便可自组装形成水凝胶。不仅如此,IVK8-RGD水凝胶展现出良好的粘附性、稳定性和注射性,有助于干细胞长期粘附于受损子宫内膜,增强治疗效果。

自组装肽及水凝胶的表征
体外实验证实IVK8-RGD水凝胶的生物活性
体外实验表明,UC-MSCs在IVK8-RGD水凝胶表面培养时形态更接近生理状态。而在三维培养中,与IVK8水凝胶相比,IVK8-RGD水凝胶中细胞的存活率更高。实验证实0.8%浓度的IVK8-RGD水凝胶最适合细胞生长,其多孔结构有助于细胞扩散和生长。此外,与商用水凝胶相比,IVK8-RGD水凝胶在生物活性和生物相容性方面表现良好,适合用于受损子宫内膜的修复。

自组装肽水凝胶用于2D、3D培养UC-MSCs
体内实验证实IVK8-RGD/UC-MSCSs治疗效果
为验证治疗效果,研究人员构建了重度子宫内膜损伤的大鼠模型,并用IVK8-RGD/UC-MSCs进行治疗。14天后,未治疗组出现坏死,而治疗组子宫表面恢复至正常形态。H&E和Masson染色评估显示,治疗组子宫内膜厚度显著增加,腺体数量最多,纤维化程度最低,表明IVK8-RGD/UC-MSCs治疗能有效促进子宫内膜再生,抑制异常纤维化。

IVK8-RGD/UC-MSCs 治疗后大鼠受伤子宫的形态和表型变化
同时,也验证了IVK8-RGD/UC-MSCs治疗对大鼠生育能力的恢复效果。治疗组大鼠的平均胎儿数与未手术的正常组相近,显著高于未治疗组。治疗组新生鼠数量最多,且生长健康,无异常或死亡,表明IVK8-RGD/UC-MSCs能有效且安全地提升子宫内膜损伤大鼠的生育能力,是一种有前景的新疗法。

IVK8-RGD/UC-MSCs 治疗后大鼠的生育状况

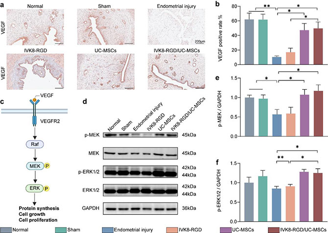
IVK8-RGD/UC-MSCs 通过旁分泌VEGF激活 Raf/MEK/ERK 通路,促进子宫内膜修复
该研究提供了一种新的子宫内膜损伤治疗方法,有望满足临床上治疗由子宫内膜损伤引起的复发性流产和不孕。未来,这种基于自组装肽的水凝胶和干细胞的组合疗法有望进一步发展,并应用于临床。
广东省人民医院赵晓苗教授、中山大学药学院(深圳)丁鑫副教授、新加坡科技局杨义燕教授为该论文的共同通讯作者,中山大学药学院(深圳)硕士研究生吕雪、广东省人民医院科研助理牛文静为该论文的共同第一作者。
参考文献
Lv X, Niu W, Zhang B, et al. Self-Assembled Peptide Hydrogels Loaded with Umbilical Cord-Derived Mesenchymal Stem Cells Repairing Injured Endometrium and Restoring Fertility. Adv Healthc Mater. Published online August 15, 2024. doi:10.1002/adhm.202400524
牛文静