关注我们


为方便广大患者,足不出户即可享受便捷、高效、优质的服务。我院现已开通住院病历复印并邮寄到家的线上办理业务,具体操作指引如下:
一、方式1:线上邮寄到家(推荐)
1、患者出院后,即可线上申请。
2、在省医公众号或微信小程序搜索"广东省人民医院病案复印邮寄”或微信扫二维码(下图)进入“病案邮寄”页面→在线申请并付费→邮寄到家。

注意:①线上申请人需提交有效证件资料照片,待审核通过后请注意及时缴费(60元/份),缴费成功后20个工作日(4周)内寄出,快递费到付。②死亡病历不提供邮寄仅限现场复印。
二、方式2:现场办理
1、现场复印需待出院2周后(病历完整归档)方可窗口受理,申请人需携带证件原件。
2、复印地点:院本部东川门诊负一楼病案复印室。
3、按照政府主管部门文件规定收取复印工本费(0.5元/单面)。
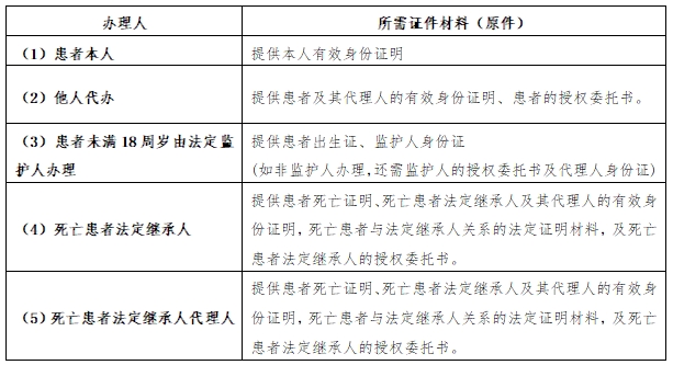
三、办理有效证件要求
为保护患者隐私,根据《医疗机构病历管理规定(2013年)版》要求,医疗机构受理复印申请时,申请人必须提供以下有关证明材料(原件)。

咨询电话:病案科(020)83827812-21281