一、医院及科室简介
广东省人民医院(广东省医学科学院)创建于1946年,是一所技术力量雄厚,各专科亚专科设置齐全,医疗、科研、教学和管理全面发展三级甲等现代化综合性医院。广东省人民医院风湿免疫科建科 25 年以来,目前已成为国内外有较大影响力的优势学科,为广东省高水平临床重点专科,卫生部最先批准的国家级风湿免疫专科医师培训教育基地和临床药物试验基地,国际硬皮病协作组(USTAR)中国南部基地,中国结缔组织病相关肺高压8个中心之⼀,中国风湿病大数据建设平台主要成员单位。医教研综合实力位于国内前列。
二、课题负责人简介
李洋,教授,主任医师,博士生导师,广东省人民医院风湿免疫科主任。1998年-2004年留学日本并获得九州大学医学博士学位。主持完成国家自然科学基金青年及面上项目3项,国家高科技研究发展计划子课题3项。主要学术兼职:中华医学会风湿病学分会第8-10届委员,中国医师协会免疫吸附专业委员会常务委员,海峡两岸医药卫生交流协会风湿免疫学术委员会常务委员,亚太医学生物免疫学会风湿免疫学分会常务委员,中国医疗保健国际交流促进会风湿免疫病学分会常务委员,中华科技进步奖、国家自然科学基金、教育部人才评审专家。
三、招收研究方向
风湿免疫性疾病及相关合并症的发病机制及治疗药物研发
四、招聘条件及岗位职责
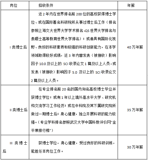
招聘岗位:招聘科研型博士后1-2名。在站时间:2-3年。
基本条件:35周岁以下,获得博士学位不超过3年。以第一作者发表过SCI论文。具有风湿病学、免疫学、分子生物学等相关专业研究背景。具有良好的团队协作能力和独立开展科研工作能力,以及优秀的沟通与中英文写作技能。
岗位职责:开展科学研究工作,协助指导研究生工作,撰写论文,积极申请各类科研项目。
出站要求:出站条件由合作导师与博士后商定,但不低于医院出站基本要求。医院出站基本要求:2篇IF≧3的原创性SCI论文,申报各级各类基金课题。
五、岗位待遇
(一)薪酬待遇

1. 博士后在站期间可申报国家和广东省的各类博士后人才项目;医院对入选国家博士后创新人才支持计划、广东省“珠江人才计划”海外青年人才引进计划等人才资助项目的在站博士后人员,配套资助20万元经费,其中10万元为生活补助,10万元为科研启动基金(项目要求单位配套的,按就高资助,不享受重叠资助)。
2.医院科研配套经费5-10万。
3.发表文章及申报基金受资助等享受医院丰厚的科研绩效奖励(以文件为准)。
4.鼓励并推荐博士后申报各类博士后资助项目及短期交流项目。
(二)福利待遇
1.博士后在站期间享受医院在职职工同等医疗待遇。
2.医院提供配套博士后公寓,不入住公寓者,额外给予4000元/月住房补贴。
3.博士后在站期间专业技术职称申报参照医院现行政策,出站考核特别优秀,对学科建设做出突出贡献者,可参考留院条件申请留院工作。
六、报名方式
有意向者请将个人简历(包括个人基本情况、教育和工作经历、科研工作概述、论文发表情况及其它成果)发送到电子邮箱:liyang@gdph.org.cn
地址:广东省广州市越秀区中山二路106号 广东省人民医院风湿免疫科科
诚邀您的加入!