医院简介
广东省人民医院(广东省医学科学院)创建于1946年,是一所技术力量雄厚,各专科亚专科设置齐全,医疗、科研、教学和管理全面发展三级甲等现代化综合性医院。拥有2个分院、6个研究所、5个省重点实验室、6个门诊部、2家托管医院;公共平台实验室、干细胞与再生实验室、医疗健康大数据中心、生物样本库,科学研究中心等科研平台。
课题负责人简介
孙启全教授,国家“万人计划”科技创新人才,广东省人民医院肾移植科学科带头人,教授,博士生导师。长期从事移植肾体液性排斥(AMR)的临床与基础研究, 取得了一系列得到国际同行认可的成果,研究成果纳入2部国际权威指南。发表学术论文100余篇,包括含 Lancet、Journal of Heart and Lung Transplantation、J Am Soc Nephrol、Kidney Int、Am J Transplant、EBioMedicine、Clin J Am Soc Nephrol 等国际权威期刊在内的SCI论文40余篇;参编包括美国移植学会官方教材在内的国际著作3部;主持包括国家重点研发计划课题,国家自然科学基金在内的课题16项,总科研经费超2000万。
入选第四批科技部中青年科技创新领军人才、广东省医学领军人才、“广东特支计划”科技创新领军人才、江苏省杰青,获教育部科技进步二等奖。8次在美国和国际移植大会做口头报告,先后获国际移植学会青年学者奖、美国移植学会基础研究青年基金,2次获美国移植大会青年学者奖,具有国际影响力。目前担任中华医学会器官移植分会全国委员,曾经担任国际肾脏病学会青年工作委员会委员、亚太肾脏病学会继续教育委员会委员、2013世界肾脏病大会分会主席、Transplantation等5家杂志编委、SCI期刊Clin & Develop Immunology 移植专刊客座主编,担任包括Am J Transplant在内的7家国际期刊审稿人,曾受国际移植学会全球通报表彰。
课题组目前主要从事以抗体介导免疫排斥反应的诊断及治疗,肾脏缺血-再灌注损伤机制研究以及免疫细胞发育与稳态为核心的基础及临床转化研究。目前正在筹建超500平方米实验平台,可支配经费合计约3000万。
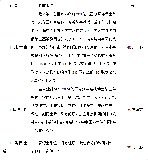
博士后招聘及条件要求
入站要求
基本条件
1.自觉遵守国家法律、法规,无不良记录。具有良好的思想道德素质,有较强的事业心、责任心、奉献精神及团队合作精神,良好的医德师德,科研诚信。
2.具有相关专业国家认可的学历学位证书。在国内外高水平大学(研究机构)毕业者优先。
3.具备胜任应聘岗位工作的能力。
4.年龄不超过35周岁。
5.获得博士毕业证,博士学位证。
岗位要求条件
1、具有免疫学、分子生物学、病理学等相关专业研究背景,熟练掌握细胞生物学、分子生物学、组织学、免疫学、动物实验技术及良好的临床数据分析能力,具有独立创新及团队协作精神,能独立并指导研究生开展科研工作;
2、具有良好的研究水平,在SCI专业杂志(JCR二区或以上)以第一或通讯身份(不含共同第一及共同通讯)发表不少于1篇以上论文;
3、英语能力优秀,熟练掌握相关科研分析软件使用;
4、具有较强的科学研究能力,目前已取得显著科研成果的申请者将予以优先考虑。如条件特别优异,可考虑破格录取。
岗位职责
从事课题组承担的在研课题相关科研工作;协助指导研究生工作;协助制定课题计划及撰写研究论文;参与科研基金申请。
岗位待遇

提供相应的科研经费、工作环境、医疗及住房补助等条件,每月额外发放4000元住房补贴;根据个人需要,可协助办理个人落户。在站期间享受医院对科研立项、著作、论文、成果、专利等的优厚科技奖励。申请国自然基金者通过基金委初审过关者奖励5万元,进入会评者追加奖励5万元,中标项目按1:1配套。
出站要求
出站条件由合作导师与博士后商定,但不低于医院出站基本要求,医院出站基本要求:2篇IF≧3的原创性SCI原创性文章,申报各级各类基金课题。
联系我们
请有意向者将个人材料以邮件方式发至:sunqiq@mail.sysu.edu.cn (孙启全教授)或zhenghaofeng@gdph.org.cn,并注明“应聘+岗位类别(如博士后)”字样。 个人简历,包括:教育背景、学习/工作经历、研究课题、发表论文等;
联系电话 郑浩锋 13580442421
期待你的加盟!