

Endometrial injury is one of the primary causes of infertility and recurrent miscarriage. Current treatments have limitations in repairing moderate to severe endometrial injuries. Recently, a team led by Prof. Zhao Xiaomiao from the Guangdong Provincial People’s Hospital, Prof. Ding Xin from Sun Yat-sen University, and Prof. Yang Yiyan from the Agency for Science, Technology and Research (A*STAR) in Singapore, published an article in Advanced Healthcare Materials titled Self-Assembled Peptide Hydrogels Loaded with Umbilical Cord-Derived Mesenchymal Stem Cells Repairing Injured Endometrium and Restoring Fertility. They have jointly developed a novel self-assembled peptide hydrogel that mimics the extracellular matrix, does not require cross-linking agents, and is biocompatible. This hydrogel can promote the adhesion and proliferation of UC-MSCs (umbilical cord-derived mesenchymal stem cells) in damaged endometrium, ultimately achieving endometrial repair and enhancing the fertility of rats.
Combination of Stem Cells and Self-Assembled Peptide Hydrogels
In the field of regenerative medicine, stem cells are highly regarded for their unique regenerative and repair capabilities. However, the effective delivery and fixation of stem cells in damaged tissues have been major challenges in treatment. Self-assembling peptides, with specific amino acid sequences, can form three-dimensional network structures under certain pH and ion induction conditions, creating stable hydrogels in physiological conditions. These hydrogels mimic the biochemical and physical properties of the extracellular matrix, providing cells with a growth environment similar to their natural one. Composed of amino acids, these peptides exhibit excellent biocompatibility, adjustable mechanical properties, and degradability, which can be customized to suit various biomedical applications.
The research team designed a novel ion-complementary peptide, IVK8-RGD, which can extend the retention time of stem cells at the site of damaged endometrium, providing a 3D growth environment for UC-MSCs and enhancing their long-term activity.
Schematic Illustration of IVK8-RGD/UC-MSCs Repairing Injured Endometrium and Restoring Fertility in Rats
Preparation and Properties of Hydrogels
The self-assembled peptide IVK8-RGD consists of 14 amino acids and is grafted with an RGD (bioactive) sequence to improve its biological activity. This peptide solution, when mixed with cell suspensions under physiological conditions and incubated for a short time, can self-assemble into hydrogels. IVK8-RGD hydrogels exhibit excellent adhesion, stability, and injectability, which help stem cells adhere to the damaged endometrium for an extended period, enhancing the therapeutic effect.
Characterization of the Self-Assembled Peptide and Hydrogels
In Vitro Validation of the Bioactivity of IVK8-RGD Hydrogels
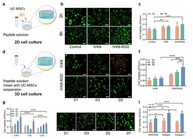
In vitro experiments showed that UC-MSCs cultured on the surface of IVK8-RGD hydrogels had a morphology closer to their physiological state. In 3D cultures, the cell survival rate in IVK8-RGD hydrogels was higher compared to IVK8 hydrogels. Experiments confirmed that 0.8% concentration of IVK8-RGD hydrogels was the most suitable for cell growth, with its porous structure facilitating cell diffusion and growth. Additionally, compared with commercial hydrogels, IVK8-RGD hydrogels performed well in terms of biological activity and biocompatibility, making them suitable for repairing injured endometrium.
Self-Assembled Peptide Hydrogels Applied for 2D and 3D Culture of UC-MSCs
In Vivo Validation of the Therapeutic Effect of IVK8-RGD/UC-MSCs
To validate the therapeutic effect, researchers created a severe endometrial injury model in rats and treated them with IVK8-RGD/UC-MSCs. After 14 days, the untreated group showed necrosis, while the treated group’s uterine surface had returned to a normal state. H&E and Masson staining assessments showed that the treated group had a significantly increased endometrial thickness, the highest number of glands, and the lowest degree of fibrosis, indicating that IVK8-RGD/UC-MSCs treatment effectively promoted endometrial regeneration and inhibited abnormal fibrosis.
Morphological and Phenotypic Changes in Injured Uterus after Treatment with IVK8-RGD/UC-MSCs
The research team also validated the effectiveness of IVK8-RGD/UC-MSCs treatment in restoring fertility in rats. The treated group had an average number of fetuses similar to the non-surgical normal group, which was significantly higher than the untreated group. The treated group had the largest number of newborn rats, and they grew healthily with no abnormalities or deaths. This indicates that IVK8-RGD/UC-MSCs can effectively and safely enhance the fertility of rats with damaged endometrium, offering a promising new therapy.
Fertility Status of Rats After Treatment with IVK8-RGD/UC-MSCs
IVK8-RGD/UC-MSCs Promote Endometrial Repair by Activating the Raf/MEK/ERK Pathway via Paracrine VEGF
The study provides a new method for treating endometrial injury, with the potential to address recurrent miscarriage and infertility caused by endometrial damage in clinical settings. In the future, this combination therapy based on self-assembled peptides and stem cells is expected to further develop and be applied clinically.
Authors
Prof. Zhao Xiaomiao from the Guangdong Provincial People’s Hospital, Associate Prof. Ding Xin from Sun Yat-sen University (Shenzhen), and Prof. Yang Yiyan from A*STAR are the co-corresponding authors of the paper. Lv Xue and Niu Wenjing from the School of Pharmaceutical Sciences (Shenzhen), Sun Yat-sen University and the Guangdong Provincial People’s Hospital are the co-first authors.
Reference
Lv X, Niu W, Zhang B, et al. Self-Assembled Peptide Hydrogels Loaded with Umbilical Cord-Derived Mesenchymal Stem Cells Repairing Injured Endometrium and Restoring Fertility. Adv Healthc Mater. Published online August 15, 2024. doi:10.1002/adhm.202400524
Niu Wenjing
Updated: 11 September, 2024